切换导航
搜索
软件
概述
OpenStack 组件
SDK
部署工具
OpenStack 地图
示例配置
用例
生产环境中的用户
Ironic 裸机
边缘计算
电信与 NFV
科学与 HPC
容器
企业
用户调查
活动
OpenInfra Summit
项目团队聚会
OpenDev
社区活动
OpenStack 和 OpenInfra Days
峰会视频
社区
欢迎!从这里开始
OpenStack 技术委员会
演讲者局
OpenStack Wiki
获得认证 (COA)
招聘
营销资源
社区新闻
Superuser 杂志
OpenInfra 基金会支持组织
OpenInfra 基金会
市场
培训
发行版和设备
公共云
托管私有云
远程管理私有云
咨询与集成商
驱动程序
博客
文档
加入
注册基金会会员
赞助基金会
更多关于基金会的信息
登录
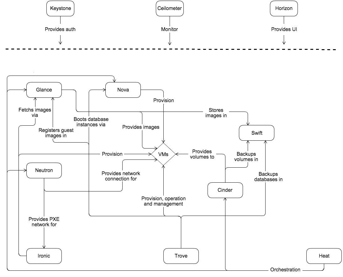
概念架构
概念架构
¶
下图显示了 OpenStack 服务之间的关系
此页面最后更新时间:2025-12-07 22:42:20
除非另有说明,此文档根据
知识共享署名 3.0 许可
授权。请参阅所有
OpenStack 法律文档
。
发现错误?报告错误
OpenStack 文档
指南
安装指南
用户指南
配置指南
操作和管理指南
API 指南
贡献者指南
语言
Deutsch (德语)
Français (法语)
Bahasa Indonesia (印尼语)
Italiano (意大利语)
日本語 (日语)
한국어 (韩语)
Português (葡萄牙语)
Türkçe (土耳其语)
简体中文 (Simplified Chinese)
安装指南
约定
前言
开始使用 OpenStack
OpenStack 服务
OpenStack 架构
概述
环境
安装 OpenStack 服务
启动实例
防火墙和默认端口
附录